开元(中国体育)官方网站

【最全】2025年中国小家电行业上市公司全方位对比(附业务布局、业绩对比、业务规划等)—开元体育-官方网站
您的位置: 主页 > 开元新闻 > 行业动态

全国服务热线

0538-33085520

【最全】2025年中国小家电行业上市公司全方位对比(附业务布局、业绩对比、业务规划等)

作者:小编时间:2025-10-30 13:14 次浏览

信息摘要:

  :小家电行业上市公司汇总;小家电行业上市公司基本信息;小家电行业上市公司小家电业务布局。   小家电是我国家电产业的重要分支,也是智能家居产业...

  :小家电行业上市公司汇总;小家电行业上市公司基本信息;小家电行业上市公司小家电业务布局。

  小家电是我国家电产业的重要分支,也是智能家居产业的重要组成部分。目前,我国小家电产业的上市公司数量较多,主要分布在产业链中的小家电整体制造环节。其中包括:美的集团苏泊尔九阳股份小熊电器等。

  小家电产业链的上市企业遍布全国多个省份,其中主要集中在华东沿海省份。其中浙江省小家电上市企业数量最多,具体包括苏泊尔、爱仕达等,广东省主要的小家电上市企业有美的集团、格力电器等。

【最全】2025年中国小家电行业上市公司全方位对比(附业务布局、业绩对比、业务规划等)(图1)开元体育 开元体育官网b94.png width=587 />

  在小家电产业-整体制造的上市公司中,苏泊尔以厨房类小家开元入口 开元在线官网电为主,市场份额常年稳居厨房类小家电前三;九阳股份产品涵盖豆浆机、破壁开元体育 开元体育官网机等,其豆浆机等优势品类占据市场第一,多数品类位列行业前三;新宝股份是出口龙头,出口业务以 OEM/ODM 模式为主;小熊电器产品品类丰富,涵盖 60 多个品类、500 多款型号的创意小家电;科沃斯旗下科沃斯品牌家用服务机器人和添可品牌智能生活电器表现出色,扫地机器人和洗地机在细分市场份额领先;石头科技主营智能清洁机器人等,扫地机器人市场份额前三;飞科电器专注个人护理等电器,电动剃须刀等产品在个护领域市场份额前五;爱仕达产品多样,将炊具技术嫁接到小家电研发,推出多款受认可产品;奋达科技小家电业务涵盖健康电器、多媒体音开元入口 开元在线官网箱等,美发电器出口额领先,与多家知名企业合作。各企业在小家开元体育 开元体育官网电业务占比、内外销占比上也存在差异,如飞科电器内销占比高达99.5%,新宝股份、奋达科技外销占比则分别为 78.2%、76.9%。

【最全】2025年中国小家电行业上市公司全方位对比(附业务布局、业绩对比、业务规划等)(图2)

【最全】2025年中国小家电行业上市公司全方位对比(附业务布局、业绩对比、业务规划等)(图3)

  目前,苏泊尔、九阳股份、科沃斯、新宝股份在我国小家电行业国内小家电市场的规模持续居于领先地位。2024年苏泊尔、九阳股份、科沃斯的小家电业务收入分别达103.8亿元、67.9亿元、93.5亿元和31.5亿元。从毛利率来看,行业毛利率在20%-51%的水平之间,其中科沃斯、石头科技、飞科电器的毛利率最高,均超过45%以上。

【最全】2025年中国小家电行业上市公司全方位对比(附业务布局、业绩对比、业务规划等)(图4)

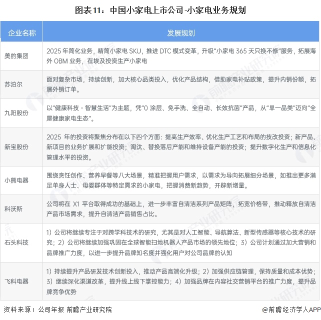
  我国小家电行也主要上市企业的业务规划主要是围绕着智能制造、推动电商渠道进一步发展、提升管控效率降低成本、推动海外布局以及品牌建设为主。

【最全】2025年中国小家电行业上市公司全方位对比(附业务布局、业绩对比、业务规划等)(图5)

  更多本行业研究分析详见前瞻产业研究院《中国小家电行业市场前瞻与投资战略规划分析报告》

  同时前瞻产业研究院还提供产业新赛道研究投资可行性研究产业规划园区规划产业招商产业图谱产业大数据智慧招商系统行业地位证明IPO咨询/募投可研专精特新小巨人申报十五五规划等解决方案。如需转载引用本篇文章内容,请注明资料来源(前瞻产业研究院)。

  更多深度行业分析尽在【前瞻经济学人APP】,还可以与500+经济学家/资深行业研究员交流互动。更多企业数据、企业资讯、企业发展情况尽在【企查猫APP】,性价比最高功能最全的企业查询平台。

  本报告前瞻性、适时性地对小家电行业的发展背景、供需情况、市场规模、竞争格局等行业现状进行分析,并结合多年来小家电行业发展轨迹及实践经验,对小家电行业未来的发展...

  如在招股说明书、公司年度报告中引用本篇文章数据,请联系前瞻产业研究院,联系电话:。

【最全】2025年中国小家电行业上市公司全方位对比(附业务布局、业绩对比、业务规划等)(图6)

【最全】2025年中国小家电行业上市公司全方位对比(附业务布局、业绩对比、业务规划等)(图7)

  前瞻产业研究院中国产业咨询领导者,专业开元入口 开元在线官网提供产业规划、产业申报、产业升级转型、产业园区规划、可行性报告等领域解决方案,扫一扫关注。

  2025年中国小家电产业市场主体分析 中国小家电行业企业约1.1万家【组图】

  【小家电】行业市场规模:2024年中国小家电行业市场规模约1100亿元 厨房小家电市场占比约56%

【热门推荐】

返回列表 本文标签: 洗地机